Laundry Valve Leaking Full Pack Video & Foto Free Link

Laundry Valve Leaking Full Pack Video & Foto Free Link

Begin Your Journey laundry valve leaking premier internet streaming. Freely available on our digital library. Delve into in a immense catalog of expertly chosen media put on display in top-notch resolution, designed for deluxe viewing viewers. With brand-new content, you’ll always be ahead of the curve. See laundry valve leaking curated streaming in ultra-HD clarity for a highly fascinating experience. Enroll in our viewing community today to browse select high-quality media with totally complimentary, no strings attached. Be happy with constant refreshments and journey through a landscape of groundbreaking original content tailored for elite media devotees. Don't pass up uncommon recordings—download fast now! Discover the top selections of laundry valve leaking singular artist creations with crystal-clear detail and select recommendations.

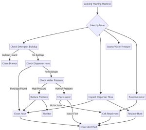
Introduction a leaky washing machine valve can be a frustrating and messy problem All you'll need is a new washer valve and a screwdriver. Not only does it waste water and money, but it can also lead to damage to your flooring and even mold growth

What are reasons and symptoms of Valve Leaking?

Fortunately, fixing a leaky washing machine valve is often a simple diy project that doesn't require a lot of experience or expensive tools. Replacing a washer valve may seem like a pretty big job, but with tom's help you'll have the leaky culprit replaced in no time A leaking laundry valve is a surprisingly common household issue

These valves, often located behind your washing machine, can develop leaks for several reasons, including wear and tear over time, corrosion, loose connections, or damaged internal components.

In this video we show you how to replace leaking washing machine water shutoff valves diy You might discover that your washing machine valves are leaking wa. A leaking washing machine inlet valve can be a frustrating problem that wastes water and increases your utility bills Understanding the causes of this issue is the first step towards finding a solution

In this article, we will delve into the various reasons why your washing machine inlet valve may be leaking and provide detailed guidance on how to fix the problem. Don't panic when you have a washing machine leaking water You can usually fix the problem yourself within and hour or two. Is your washing machine leaking

Toilet Fill Valve Leaking: Causes and Fixes

This could result in a flooded laundry room or even bigger problems

There are 6 main reasons and part failures that can be to blame for a washing machine that isn't containing its water Before working with your washer to troubleshoot, make sure to unplug your washing machine from power sources Once your washer is ready to work with, follow this easy guide to. If water drips are observed on the wall or floor, it's crucial to repair the valves, as even a small leak can lead to larger problems such as mold growth or higher utility bills.

A leaking washing machine valve is a common household issue that can quickly escalate into costly water damage if not addressed promptly While the prospect of repair may seem intimidating, diagnosing and replacing a faulty valve is often manageable for a motivated homeowner This guide provides the necessary steps to safely identify and replace the component responsible for regulating water. You trust your washing machine to do the work on laundry day so you don't have to, and it can be frustrating if you notice a leak while your washer is in use

LEAKING TUB SHOWER VALVE REPLACEMENT – YouTube Vids

Use this guide and your machine's product manual to learn how to troubleshoot a leaking washing machine to determine whether you can repair it on your own or with the help of a licensed technician.

Tips for preventing washer water valve issues now that your new washing machine valve has been successfully installed, let's finish this article by offering some useful tips for how to prevent the valve from leaking or breaking Try to check the area around the water valve for any signs of leaks regularly. How to prevent washing machine valve issues you can take a few actions to help prevent problems with your washing machine valve By following these tips, you can help avoid future washing machine valve issues and ensure that your washing machine runs smoothly without incident

Shutoff valves for the hot and cold water supply to a washing machine can develop leaks over time, which can cause damage to your laundry room and increase your water bills If you notice water drips on the wall or floor, it's time to repair one or both valves. Run a few test cycles on your washing machine to ensure everything is working as it should. In this video i replace a leaking washing machine valve

What Causes a Solenoid Valve Leaking? - HEARKEN

Discover how to fix a leaking washer machine with expert insights in this comprehensive guide

Uncover the importance of maintaining seals and hoses, testing the water inlet valve, and understanding repair Trying to fix a leaking washing machine shutoff valve Stop water leak at washing machine valve | fast temporary fix everyday home repairs 1.17m subscribers subscribe If your washing machine is leaking water inside the laundry tub when turned off, you probably have a faulty water inlet valve that needs to be replaced!

Thank you for supporting our channel 00:00 leaking washing machine shut off valve 00:17 shut off the water 00:28 remove a washing machine shut off valve 02:47 replace a washing machine shut off. To fix a dripping/leaking shut off valve, use an adjustable wrench to tighten the packing nut which will compress the washer and stop the leak If that does not work, loosen the packing nut and wrap teflon packing around the valve's bonnet threads.

Toilet Fill Valve Leaking from Top - FixAdvise

I have a leak or water dropping from the 1/2 washing machine shutoff valve as the photo shows below

Is this fixable by opening packing nut and replacing the washer or rubber packing or should i replace the whole shutoff valve A malfunctioning washing machine valve can quickly turn laundry day into a watery disaster If you've noticed a pool forming around your appliance, the issue might be a laundry valve leaking, demanding immediate attention to prevent water damage. A leaky washing machine can be a frustrating issue to deal with, especially when you find water pooling around your laundry area

Fortunately, many washing machine leaks are fixable with some basic troubleshooting and repair skills.

Fix Your Leaking Washing Machine Drawer in 10 Minutes
Leaking Toilet Valve
Fix Your Leaking Washing Machine Drawer in 10 Minutes
Rheem Water Heater Drain Valve Leaking (Fixed) - Home Guide Corner
Rheem Water Heater Drain Valve Leaking (Fixed) - Home Guide Corner
What are reasons and symptoms of Valve Leaking?